top of page
HomeFlow
Mobile Application | UX Research and Design
Om prosjektet
HomeFlow er et prosjekt, med et mål om å gjøre det lettere for samboere og romkamerater til å kommunisere bedre og holde styr på husarbeid og gjøremål i hverdagen, ved å finne en løsning på problemene deres og samtidig gjøre det mer gøy.

Rammeverk
Design Thinking
Team
To UX Designer students
Varighet
5 uker
Verktøy
Adobe XD, Figma, Miro, Google Sheets, Google Forms.
Rolle
UX Researcher/
Designer
Problemstilling:
Hverdagen kan til tider være hektisk og som alle mennesker glemmer vi ting. Å be samboeren/samboeren/ektefellen om å gjøre visse husarbeid, og de glemmer eller utsetter det hele tiden, kan føre til mye frustrasjon og irritasjon blant husstandsmedlemmer.
Formål:
Design en app som kan gjøre det enklere for samboere og romkamerater å bedre kommunisere og holde styr på hverdagslige husarbeid og gjøremål i hverdagen på en morsom og effektiv måte.
EMPATHIZE & DEFINE
Forstå brukeren
Det første trinnet i Design Thinking prosessen var å føle empati med potensielle brukere, for å definere årsaken til problemene. For å forstå hvem vi skal løse problemet for samt deres erfaringer, mål, behov, frustrasjoner og motivasjoner, samlet teamet inn kvalitative og kvantitative data ved å utføre primære og sekundære forskningsmetoder for å skaffe verdifulle data.
For å veilede forskningen, forsøkte vi å svare på 4 H-spørsmålene, for å få en bedre forståelse av prosjektet vårt.
Hva er
problemet?
Folk opplever frustrasjon og irritasjon som følge av fordelingen av husarbeid i husholdningen.
Hvem opplever problemet?
Personer som bor sammen med noen andre, enten det er partner/samboer eller studenter som bor i kollektiv.
Hvor oppstår problemet?
Vanligvis i hjemmet, men også utenfor hjemmet. F.eks når de handler, og når de utfører andre hverdagslige gjøremål.
Hvorfor spiller det noe rolle?
Det er ofte et konfliktpunkt i hjemmet, som fører til frustrasjon og irritasjon. Et rent og velorganisert hjem kan forbedre mental helse.
User Personas
«Jeg skulle ønske det fantes en måte å motivere mannen min og barna mine til å hjelpe meg mer med husarbeid og hverdagslige gjøremål, på en morsom og effektiv måte»
Primær Persona
"Jeg skulle ønske at romkameratene mine tok mer initiativ til å bidra til å holde kollektivet rent og ryddig til alles trivsel"
Sekundær Persona
Empathy & Affinity mapping
For å videre få en bedre forståelse for dataen vi samlet inn for prosjektet, tok vi i bruk empati-kartlegging (Empati mapping) og affinitetskartlegging (Affinity mapping).

Får ikke mye hjelp med husarbeid.
Smertepunkter
Å måtte fortsette å spørre og mase om hjelp.
Mål
Ha et rent og ryddig hjem
Motivere alle til å bidra mer hjemme på en morsom og effektiv måte
Silje Johannesen
Alder:
Sted:
Yrke:
31 år
Halden
Ingeniør
Romkamerater som ikke rydder opp etter seg
Smertepunkter
Skjevt fordeling, og ingen endring skjer
Mål
Å ha et rent og ryddig studentkollektiv
Å slippe å minne de andre hun bor sammen med på å fullføre sine ukentlige gjøremål
Julie Henriksen
Alder:
Sted:
Yrke:
23 år
Tromsø
Student
Affinity Mapping

IDEATION
Utforske mulighetene
Teamet begynte å planlegge idéverksted inkludert "ideation techniques"; Brainstorm og moodboard. Ideer med bruk av divergent og konvergent tenkning, noe som resulterer i en løsning basert på vår problemstilling og hvordan kan vi stille spørsmål. Her går vi gjennom Information Architecture og User Flow.
Brainstorming
Teamet startet med å idémyldre så mange ideer som mulig i løpet av vår tidsbegrensning på 40 minutter (divergent), før de kom sammen for å kombinere/slette dupliserte ideer. Deretter brukte vi testteknikken på $100 (konvergent), og laget en handlingsplan for å rangere settet med ideer som vi kunne prioritere.
De tre beste ideene med høyest pengeverdi ble valgt ut, raffinert og videreutviklet med tilleggsdetaljer.


Foreslått løsning
Den foreslåtte løsningen er å lage en app som hovedsakelig fokuserer på de mest essensielle funksjonalitetene når det gjelder å bo sammen med andre i en husholdning. Gi brukerne mulighet til å holde styr på hverdagen, som husarbeid og hverdagslige gjøremål, planlegging av middag, handlelister, kalender osv. For å bli mer organisert. For å gjøre det morsommere for brukeren inkluderte vi et innebygd poengsystem som gir hvert husstandsmedlem poeng for fullførte gjøremål, samt et kommunikasjonssystem i appen for enkelt å sende meldinger direkte fra appen.
Moodboard
Teamet søkte på nettet etter inspirasjon og bilder i for å lage et moodboard, ettersom at det er verdifullt for å få en visuell ide for applikasjonen


Information Architecture
Informasjonsarkitekturen (IA) er et hierarkisk strukturdiagram som vi har laget for applikasjonen vår.
Målet er å lage IA så intuitiv som mulig for brukerne våre, med fokus på organisering av innhold, som illustrerer navigasjonsstrukturen.
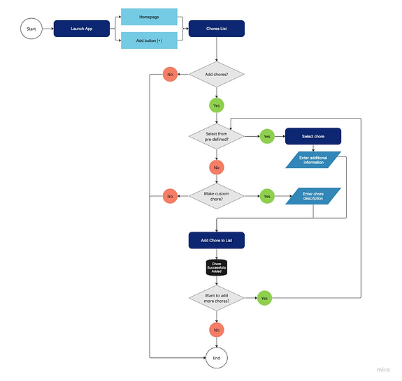
User Flow

Vi lagde en "user flow" for å vise ulike måter og beslutningspunkter som fører til ulike reiser for å møte brukernes ulike ønskede mål, og forbedre brukervennligheten til applikasjonen.
Scenario: Brukeren har opprettet en konto og koblet til husstandsmedlemmer. Brukeren er nå klar til å komme i gang og legge til gjøremål på listen og fordele forskjellige gjøremål mellom alle husstandsmedlemmer.

TEST & INTERATION
Fra skisser til high-fidelity wireframes & prototype
Når vi skisserte ideer og laget wireframes, implementerte vi "persuasive design", med vekt på Norman´s Three Levels of Design for å sikre en behagelig og sømløs brukeropplevelse gjennom hele applikasjonen vår. I tillegg til å bruke MoSCoW-metoden for å prioritere funksjonene for å holde vår visjon for designet på rett spor.
Designforbedringer
Vi rekrutterte 5 relevante deltakere til å gjennomføre en brukervennlighetstest av prototypen. Ved andre runde med brukertesting fikk teamet mange positive tilbakemeldinger på prototypen. I tillegg fikk vi noen tilbakemeldinger som var verdt å se nærmere på. Muligheter til å forbedre og styrke brukeropplevelsen av appen vår. Nedenfor er noen av designforbedringene og anbefalingene basert på innsikt fra brukervennlighetstestene.

Statistikk-side
Smertepunkter:
Et kakediagram for å vise frem brukernes poeng var ikke tydelig og lett nok å lese.
Innsikt:
En deltaker mente at det ville vært lettere å lese statistikkdiagrammet hvis det hadde vært et søylediagram i stedet for et sektordiagram, der hvert medlem hadde sin egen stolpe.
Designforbedring:
Redesigne siden og erstatte sektordiagrammet med et stolpediagram, som tydelig viser hvert medlem med sin individuelle stolpe. Få det til å se mer oversiktlig og intuitivt ut.

Legge til medlem
Smertepunkter:
Prosessen med å legge til et nytt medlem var ikke helt oversiktlig og forståelig for alle og noen syntes ikke det var intuitivt.
Innsikt:
En deltaker ga uttrykk for at de ikke syntes prosessen med å legge til et nytt medlem var intuitiv. Vil helst kunne sende en lenke direkte fra appen som en tekst til telefonen deres for å koble til.
Designforbedring:
Forslag om å legge til en mulighet til enten å kopiere husstandskode eller invitere medlemmer via e-post eller SMS.
bottom of page



